Interface SSTV "homebrew"
Voici un exemple parmi tant d’autre de la réalisation d’une interface SSTV (et autres mode digitaux) faite maison.
Les besoins
- Compacte
- Simple à réaliser
- Isolation galvanique complète
La réalisation
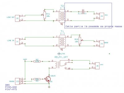
Pour l’audio, pas de difficultés majeures, un simple petit transformateur audio et un potentiomètre pour limiter le niveau et le tour est joué.
Par contre, concernant la commande du PTT, il a fallu plusieurs tentatives infructueuses :
- Tout d’abord, et par manque de connaissance, j’ai utilisé un opto-coupleur directement sur le signal RTS du port série, mais la consommation de courant trop élevée a posé problème, environ 20mA alors qu’un port série peut fournir environ 8mA au maximum.
- Alors j’ai ajouté une alimentation externe (par pile) avec un transistor utilisé en commutation pour commander l’opto-coupleur. Le problème était résolu ... enfin presque car la tension de saturation du photo-transistor empêche certains TX de basculer correctement en émission. Donc cette solution qui ne marche pas à 100% n’est pas satisfaisante.
- Il ne reste plus que le relai, son avantage, c’est un contact franc qui va commander le TX. Son inconvénient, une consommation de courant plus élevé que l’opto-coupleur (35mA) et donc une durée de vie réduite de la pile mais qui reste encore acceptable.
Voici donc le schéma final et ce que ça donne une fois terminé :
Comme logiciel, j’ai choisi MMSSTV qui est téléchargeable ici
C’est simple et c’est très amusant la SSTV. Bonne réalisation.

