Pour commander de l’appareil depuis un micro-controleur Arduino, j’avais besoin d’une carte relais pour commander des appareils de puissance avec des entrées 5V
Voici le résultat que quelques heures de travail.
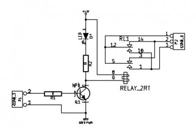
Le schéma de base est très simple, j’ai représenté seulement une partie sur les quatre.
Les valeurs des résistances ont du être adaptées à chacun des relais, il n’y en a pas deux pareils. Les transistors sont des BC547.
|
Jean-Michel F4CQG

