Il est aujourd’hui difficile de trouver des ordinateurs dotés de ports RS-232 et les adaptateurs USB ne sont pas non plus la solution miracle du fait que la plupart d’entre elles ne gèrent pas les signaux de contrôle comme le RTS/DTR.
Voici donc une petite idée de montage, toute simple, qui vous permettra de tester rapidement un port série RS-232 afin de ne pas s’arracher les cheuveux devant une interface SSTV qui refuse de fonctionner.
Petit rappel, le brochage des prises RS-232 format DB-9
| broche n° | Sigle | Signification | Traduction |
|---|---|---|---|
| 1 | CD | Carrier Detect | Détection de porteuse |
| 2 | RXD | Receive Data | Réception des données |
| 3 | TXD | Transmit Data | Transmission des données |
| 4 | DTR | Data Terminal Ready | Terminal prêt |
| 5 | GND | Ground | Masse logique |
| 6 | DSR | Data Set Ready | Données prêtes |
| 7 | RTS | Request To Send | Demande d’émission |
| 8 | CTS | Clear To Send | Prêt à émettre |
| 9 | RI | Ring Indicator | Indicateur de sonnerie |
Un tel port série ne peut pas fournir de courant, 8 à 10mA maximum, ce qui n’est même pas suffisant pour alimenter une LED. Au-delà les tensions s’effondrent.
Le montage qui suit s’intéresse uniquement aux signaux de contrôles afin de d’évaluer si le port série en question est utilisable avec une interface "modes digitaux". Les TXD et le RXD sont eux toujours présents, c’est une évolution possible du montage ... pour tester un port qui aurait souffert d’une surtension.
La partie matérielle
L’alimentation sera donc fournie par une source externe ; une pile 9V par exemple.
D’autant que la norme RS-232 précise que les états logiques sont valables pour des tensions allant de +/-3V à +/-12V. Difficile dans ces conditions de les imaginer comme source d’alimentation.
Les transistors fonctionnent en commutation, et le courant Ib est très faible, environ 200µA, le port série ne sera pas perturbé. Le courant du collecteur Ic est d’environ 20mA.
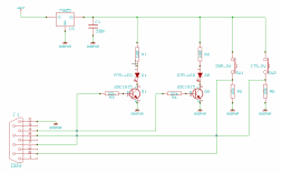
Le schéma est donné ci-dessous (cliquer pour agrandir)
Est fourni en pièce jointe l’ensemble du projet Kicad (schéma, implantation des composants et typon). Téléchargez-le en cliquant sur l’image ci-contre. Il y a un typon pour réaliser le circuit imprimé mais je ne l’ai pas essayé.
Pour les transistor, mon choix s’est porté sur des 2SC1815, mais n’importe quel équivalent convient.
La partie logicielle
Le programme pour utiliser ce montage est téléchargeable en cliquant sur l’image ci-contre. Son seul pré-requis est d’avoir un ordinateur avec Windows et le .Net Framework installé (c’est à dire 95% du monde).
D’abord il faut choisir le numéro de port COM à tester. Par défaut, le logiciel choisi le premier port COM trouvé. La plupart du temps c’est le numéro 1.
Ensuite son utilisation est simple :
– Le bouton "DTR On" allume la LED DTR
– Le bouton "DTR Off" éteint la LED DTR
Idem avec les boutons "RTS On" et "RTS Off".
Les deux boutons poussoirs du montage font afficher un rectangle rouge en face du signal correspondant. L’exemple suivant montre le signal CTS.
J’espère que ce montage vous aidera dans vos bidouilles quotidiennes. Pouvoir être sur du fonctionnement des ses ports série est une information précieuse lors de la mise au point.
73 à tous
F4CQG

